论坛交流
外汇EA
MT5 EA
MT4 EA
外汇指标
MT5 指标
MT4 指标
工具/资源
考试盘指南(Prop Firm)
跳蚤市场
Buy
人工咨询
Call
登录
注册
找回密码
论坛交流
外汇EA
MT5 EA
MT4 EA
外汇指标
MT5 指标
MT4 指标
工具/资源
考试盘指南(Prop Firm)
跳蚤市场
Buy
人工咨询
Call
登录
注册
找回密码
208
1
更多资料
搜索内容
开牛量化
关注
私信
文章
0
收藏
0
评论
2
版块
0
帖子
3
粉丝
1
发布
3
排序
最新发布
最近更新
最新回复
最多查看
最高评分
最多回复
最多收藏
开牛量化
10小时前发布
40次阅读
关注
私信
多空双开适合小资金美分户。策略静收,行稳致远,长期可靠
网格EA
合作 | 试用
9
回复
分享
开牛量化
昨天发布
55次阅读
关注
私信
早盘跳空100点,我们追踪策略顺势空,反转再多,稳妥!
趋势/突破类EA
8
回复
分享
开牛量化
5天前发布
120次阅读
关注
私信
趋势反转追踪策略
投票破解EA
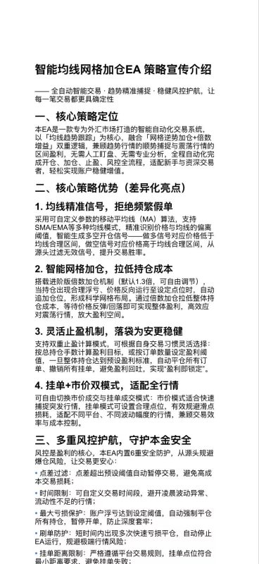
🔥 全自动顺势 + 反向补救网格EA✅ 信号开仓 + 智能挂单移动✅ 信号反转自动反向补救,覆盖亏损✅ 整体止损 + 反向硬止损,双重...
合作 | 试用
5
4
分享
在手机上浏览此页面
登录
没有账号?立即注册
邮箱
验证码
发送验证码
记住登录
账号密码登录
登录
用户名或邮箱
登录密码
记住登录
找回密码
|
免密登录
登录
注册
已有账号,立即登录
设置用户名
邮箱
验证码
发送验证码
设置密码
注册